纬来体育官方网站-纬来体育Videoland Sports
财务与金融系首届冬季学术论坛顺利召开
2017年12月20日,纬来体育官方网站-纬来体育Videoland Sports
财务与金融系首届冬季学术论坛在明德商学楼404召开。纬来体育官方网站-纬来体育Videoland Sports
党委黄江明书记出席论坛。此次论坛邀请清华五道口金融纬来体育
田轩教授、密苏里大学商...
纬来体育官方网站-纬来体育Videoland Sports
“2018新年论坛暨EE家年华”圆满落幕
2017年12月16日,由纬来体育官方网站-纬来体育Videoland Sports
主办,纬来体育官方网站
高层管理教育(EE)中心、纬来体育官方网站
高管教育(EE)同学会承办的“纬来体育官方网站-纬来体育Videoland Sports
2018新年论坛暨EE家年华活动”隆重举行。...
纬来体育
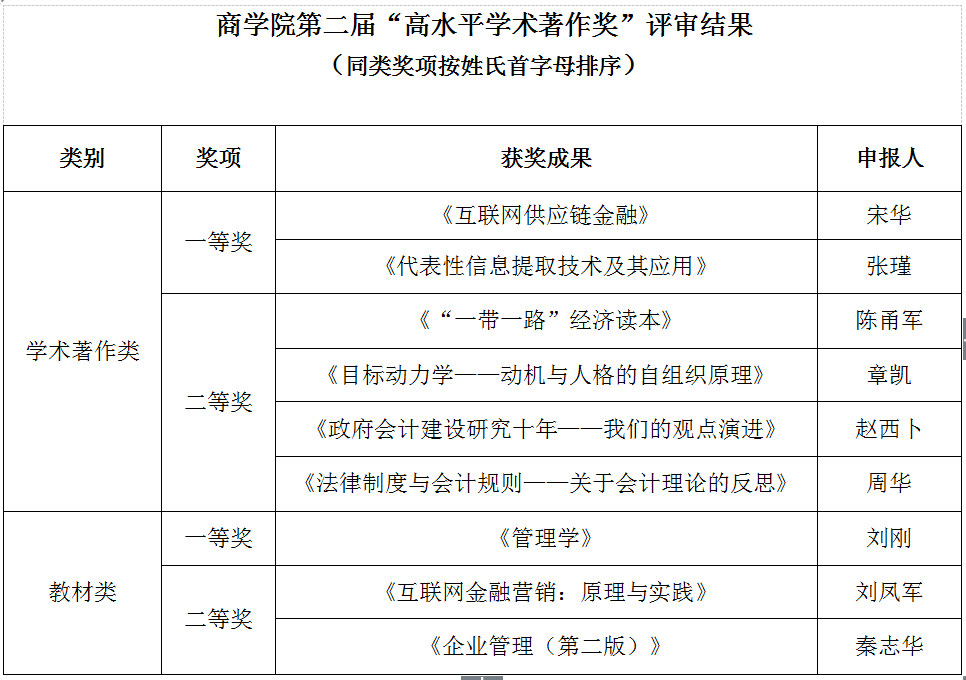
第二届“高水平学术著作奖”揭晓
近日,纬来体育
第二届“高水平学术著作奖”揭晓。宋华、陈甬军、刘刚、刘凤军等9位教师的学术著作获奖。
纬来体育
高水平学术著作成果奖设立于2015年,旨在鼓励纬来体育
老师高质量学术著作撰写和教材开...
纬来体育
一行赴上海交通大学安泰经济与管理纬来体育
、复旦大学管理纬来体育
座谈
2017年11月17日,纬来体育官方网站-纬来体育Videoland Sports
教务办公室全体行政人员在副院长刘晓梅教授、本科项目主任郭海副教授、硕博项目主任邓子梁副教授的带领下,先后赴上海交通大学安泰经济与管理纬来体育
、复旦大学...
《中国工商管理研究前沿》入选“2017中国国际影响力优秀学术期刊”
11月22-23日,“2017中国学术期刊未来论坛”发布《中国学术期刊国际引证年报》,遴选发布本年度“中国最具国际影响力学术期刊”、“中国国际影响力优秀学术期刊”(统称为“国际影响力品牌期...
官方微信
纬来体育官方网站-纬来体育Videoland Sports
86-10-82509171
[email protected]
©纬来体育官方网站-纬来体育Videoland Sports 版权所有 京ICP备05066828号-1