来源:学科建设与科研办公室 发布时间:2017-12-11
近日,纬来体育 第二届“高水平学术著作奖”揭晓。宋华、陈甬军、刘刚、刘凤军等9位教师的学术著作获奖。
纬来体育 高水平学术著作成果奖设立于2015年,旨在鼓励纬来体育 老师高质量学术著作撰写和教材开发,每两年评选一次。
本年度评奖工作自2017年9月启动,共收到著作类、教材类申报材料15项,参评成果出版时间范围为2012年7月至2017年6月。
评审会议于10月25日举行,评审委员会委员由纬来体育 学术委员会委员、外部委员组成。评审流程包括专家审阅申报材料、专家讨论、不记名打分等程序,最终根据每项成果的平均分确定获奖名单。
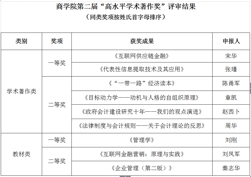
经公示,纬来体育 第二届“高水平学术著作奖”最终获奖名单如下:

获奖著作简介
《互联网供应链金融》
互联网供应链金融不仅涉及金融创新,也涉及产业重构。本书创新性地指出:要做好互联网供应链金融,就要从客户价值系统入手,做出努力和变革。作者在大量深入调研的基础上,用海尔、阿里、京东、顺丰、创捷等企业鲜活的案例,提出了互联网供应链金融创新的六大路径:提供融合性服务、实现客户归属、拓展价值回路、运用大数据还原运营场景、构建共同进化的产业生态、形成产业与金融互动迭代模式。
深刻的见解和深厚的理论素养在书中有机结合,不仅值得有志于推动产业发展的实践者学习和阅读,对于监管机构强化对互联网金融和供应链金融的监管、防范新的金融风险,也具有实践意义和指导作用。

《代表性信息提取技术及其应用》
信息海量同时价值巨大已成为大数据时代的一个重要特征,如何在较短时间内高效分析和处理大量信息已成为当前信息管理的关键问题之一。代表性信息是大数据时代解决海量信息分析的一种有效手段,它是原始大量信息的浓缩和代表,能够以较小规模反映信息全貌。本书将系统介绍代表性信息提取的若干最新研究成果,包括代表性信息的概念、特征、提取技术以及评测方法等,并以数据库管理、企业社交平台内容分析以及信息搜索为例详细介绍了代表性信息提取方法在企业海量信息分析和处理中的应用情况。本书为大数据时代第一本系统介绍代表性信息提取技术的书籍,读者可通过阅读本书学习和掌握代表性信息提取的相关方法,并将这些方法用于大数据信息处理的实践中。

《“一带一路”经济读本》
《“一带一路”经济读本》主要介绍“一带一路”沿线的经济本质、盈利机制、战略意义、风险管控、文化传播、建设与环境保护,以及开局前三年相关的经济资料与背景介绍等。详细并且全面的解读我国“一带一路”的宏观战略。简洁的介绍了相关经济学知识,特别是一些经济名词的解释,为读者们提供了一本浅显易懂又贴合实际的经济读本。

《目标动力学——动机与人格的自组织原理》
本书在反思科学理论的本质、使命与基本形态的基础上,提出、论述和初步检验了一套新的动机与人格理论,即目标动力学。《目标动力学(动机与人格的自组织原理)》创立了人类心理的自组织模型,并由此出发,使用统一的理论基础,从兴趣、动机、情绪、人性、人格等多个方面系统阐述了动机与人格的自组织原理,有机地整合了现有的动机理论和人格动力学思想,并深入地分析和论述了情绪与动机的孪生关系以及人性的本质,填补了以往动机与人格理论的一大空白。本书采用了多元的研究方法,研究内容融合了科学哲学、理论创新、实证方法和实际应用。所阐述的目标动力学理论不仅为我们打开了新的动机与人格世界,也为我们理解领导和人本管理提供了新的理论基础。

《政府会计建设研究十年——我们的观点演进》
本书是作者十多年研究成果的倾情奉献。本书全面汇集了作者十余年来在调研和国际比较基础上形成的政府会计的研究成果。研究成果得到了财政部领导及相关司局领导的认可,有些研究成果还得到了相关主管领导的批示。这些研究为建立中国综合财务报告制度提供了研究基础和方法参考。2014年12月,国务院发布《关于批转财政部权责发生制政府综合财务报告制度改革方案的通知》,明确要求建立全面反映政府资产负债、收入费用、运行成本、现金流量等财务信息的权责发生制政府综合财务报告制度。该《方案》既是中国政府会计改革的方向和目标,也是建设中国政府会计的实施路径和具体方法。落实中国现代化政府会计制度,其核心内容就是通过政府会计准则规范政府会计行为,为国家治理现代化提供有助于评价政府受托责任和决策有用所必需的会计信息。
如果说1992年的企业会计改革是助推中国经济发展的革命性变革,是在国际经济一体化局势下的被动式改革,那么,2014年开始的中国政府会计改革则是在推进中国国家治理中的自我革命。这次会计改革必将大大加快从国家管理到国家治理的革命性转变。
为便于有志于参与中国政府会计变革的同仁进行相关问题的研究和讨论,作者赵西卜、王建英、王彦特将十余年来对中国政府会计研究的过程和点滴体会出版。在研究过程中,作者不断根据实际调研情况对以往的观点和方法进行修正和完善,现有的观点也不是他们研究的定论,还会在不断调研、学习和讨论中修正和补充。
作者把本书命名为《政府会计建设研究十年——我们的观点演进》,各年研究成果基本保留原样。2005年至今,作者团队在对政府事业单位、政府行政单位和财政部门、相关国有企业,以及地方人民代表大会办事机构、政府信用评级机构等进行广泛调研基础上,完成了政府会计方面的研究课题二十余项,本书正是这些研究成果的集中展示。

《法律制度与会计规则——关于会计理论的反思》
本书提出了“根据法律事实记账”(记账必须具备原始凭证)的理论主张。法律事实是指引起民事主体的法律关系产生、变更或消灭的客观事实。根据法律事实记账(记账必须具备原始凭证)是会计的基本原则,是会计保持其行业价值的底线。
国际财务报告准则(IFRS)并非国际法,美国证券市场上的公认会计原则(GAAP)也不是美国联邦范围内普遍适用于所有企业的法律,它们仅仅是公共会计师行业牵头设计的、缺乏合理逻辑的金融分析规则。因此,本书认为无论是从利益导向还是制定程序上看,IFRS和GAAP都不应当进入我国的会计法规体系。
国家统一的会计制度是民商法、经济法的实施细则和运行基础。为了保障税法、公司法、证券法、统计法等上位法的顺利实施,必须强调根据法律事实记账的基本原则,禁止缺乏法律证据的会计行为。会计法规遵循上位法,是会计立法的一项根本原则。把国家统一的会计制度融合在法律体系之中,将确保会计制度与民商法、经济法的和谐统一,有利于构建合理的会计制度和稳定的市场法制。

《管理学》
本书是作者在长期从事管理学与中国传统文化的教学和研究基础上编写的一本教材,紧紧围绕管理学课程基础性、综合性的特点,坚持更好地服务教学的原则,在内容与形式上努力创新,力求突出以下特色:
第一,脉络清晰,布局合理。本书遵循管理学的主流体系,以管理的四项基本职能——计划、组织、领导、控制为主线来组织全书内容,共分5篇18章。
第二,与时俱进,内容新颖。本书除了在总论篇增加了中国古代的管理思想的内容,在介绍传统的管理职能时,也增加了新的内容:计划篇特别讨论了创新的内涵及类型,对互联网商业模式创新做了详细的论述,还专设一章讨论了企业社会责任问题;组织篇对组织变革倾注了大量笔墨,探讨了组织变革的内涵、动因、阻力及趋势;领导篇增加了跨文化沟通与管理、人本管理、领导修养与艺术等内容。
第三,案例丰富,覆盖面广。管理学是实践性很强的课程,案例教学必不可少。本书共收录60余个案例,包括用以引出本章的基本理论与原理的引例,在正文的讲解中插入的案例,以及供课后讨论的章末案例。在案例的选择上,既涵盖了传统的经典案例,又囊括了近年来具有影响力的典型案例;既有知名跨国公司的案例,又有本土企业的案例。
第四,重点突出,易于把握。本书每一章的开篇都安排了两句经典的名言,提纲挈领地概括出该章的核心思想。同时,每一章都给出了学习目标以及思考题,帮助学生更好地把握各章的学习重点。
第五,语言生动,可读性强。为了激发学生的兴趣,无论是对管理基本理论与原理的阐释,还是对案例的描述,本书都尽可能采用简洁、明快的行文风格,以更贴近读者,案例部分更是以讲故事的形式将相关素材娓娓道来,突出案例的可读性。
本书非常适合用作本科生和学术型研究生的教材,也可作为MBA、MPA等专业硕士及各种培训班学员学习管理学知识的教学用书。各类企业管理人员、机关工作人员也可以通过阅读本书来弥补管理理论的不足,提升管理水平。

《互联网金融营销:原理与实践》
该书的目的是想对蓬勃发展的互联网金融实践做点分析、总结,以期得出一些规律性的结论。归纳起来,本书的特色主要表现在以下十个方面。
第一,界定了互联网金融的相关概念,梳理了互联网金融结构;第二,将互联网金融纳入营销架构,并根据实践总结提出了互联网金融营销的框架体系;第三,揭示了大数据在互联网金融营销实践中的无可替代的作用;第四,指出了品牌在互联网金融中尤为重要;第五,辨识了产品组合与生态圈的不同,描绘了基于电商平台、基于社交平台、基于搜索平台等不同视角的“产品组合及互联网金融生态圈”;第六,提炼了互联网金融创新的不同归因,包括 “需求拉动”、“技术推动”、“竞争驱动”等多个侧面;第七,分析了价格的整合营销意义,并结合实践,剖析了互联网金融的价格形成基础及互联网金融价格策略;第八,总结了互联网金融分销的七大特性,对丰富的互联网金融营销过程中的分销实践进行了归类;第九,发现了银行、保险等传统金融机构不甘落后,阔步挺进互联网金融;第十,强调了互联网金融企业的社会责任营销。

《企业管理(第二版)》
本书以“企业管理”命名,目的是为工商管理教育提供一本综合性教材,帮助读者在学习了工商管理各门基础课与专业课以后,对已经学习的知识进行梳理与整合,把握不同课程之间的联系,建立工商企业管理的知识框架。本书的编写目的是:在学生已经系统学习相关课程的基础上,对企业这一微观效益组织的性质、结构与功能进行整体介绍,从提高生产经营效益的角度说明企业管理各项职能的应用。也就是说,本书不是从“管理学原理”的内容出发,介绍一般管理规律在企业中的表现,把企业作为说明管理规律的事例,而是从企业的特殊本质出发,介绍生产经营活动对于管理的需求,说明如何通过管理工作促进企业发展。本书适用于工商管理高年级本科生、企业管理研究生、MBA、EMBA学生学习使用。

纬来体育官方网站 新闻网版权与免责声明:
① 凡本网未注明其他出处的作品,版权均属于纬来体育官方网站 ,未经本网授权不得转载、摘编或利用其它方式使用上述作品。已经本网授权使用作品的,应在授权范围内使用,并注明“来源:纬来体育官方网站 ”。违反上述声明者,本网将追究其相关责任。
② 凡本网注明其他来源的作品,均转载自其它媒体,转载目的在于传递更多信息,并不代表本网对其负责。
③ 有关作品内容、版权和其它问题请与本网联系。
※ 联系方式:纬来体育官方网站-纬来体育Videoland Sports 宣传信息事务办公室 邮箱:[email protected]
官方微信
纬来体育官方网站-纬来体育Videoland Sports
86-10-82509171
[email protected]
©纬来体育官方网站-纬来体育Videoland Sports 版权所有 京ICP备05066828号-1